
千泉竞涌,群泉欢腾,正是赏泉最佳时节。第十届济南国际泉水节正在进行,为提升广大市民游客参与“泉水节”的互动性、体验性、趣味性,市文化和旅游局策划了“千泉之旅休闲体验游”活动。
活动时间为2022年9月22日-10月31日,邀请市民通过“游泉打卡”微信小程序实地打卡济南名泉,使用微博 #来济南寻泉吧
参与话题互动,以线下寻泉觅泉、线上打卡分享相结合的方式体验泉水生活。
“千泉之旅
休闲体验游”游泉打卡活动,结合济南名泉分布及泉水游览的现实条件,精心挑选、推荐了100处名泉,游客游览72处泉水并登录小程序打卡,就有机会赢得景区门票相应奖励,并可参与小程序及微博话题互动分享。“游泉打卡”活动特别推荐了“泉水老街游”“名泉经典游”“南山泉源游”、“最美盘山路体验游”、“百脉亲泉游”、“古刹名泉游”、“玫瑰泉乡游”、“悬崖古村游”8条寻泉线路,涵盖市区主要名泉以及章丘、长清、莱芜、平阴等处,游客可根据推荐或自身需求进行线路选择,打卡分享,在朋友圈进行展示。
在活动现场,济南市文化和旅游局副局长任骁瑞谈到,今年的泉水喷涌形式非常好,趵突泉地下水位创造了十余年的同期新高,墨泉“一泉成河”、月牙飞瀑等美景再现,非常希望能够把这样的美景分享给更多游客市民,希望更多的游客市民参与这项活动,通过游泉能够体验到更多寻泉的快乐,济南市文旅局邀请大家来济南看泉!
赶紧搜索“游泉打卡”微信小程序参加吧!
获取活动服务详细信息,可以关注“历山尘”微信公众号。
【参与方式及温馨提示】
1.游客和市民朋友们在2002年9月22日至10月31日活动期间,参加“千泉之旅 休闲体验游”游泉打卡活动。
2.微信搜索“游泉打卡”小程序,或是在济南市文化和旅游局微信公众号菜单“文旅服务”中,点击“游泉打卡”,按照小程序提示参与活动。
3.游客市民在推荐的100处泉水中,打卡72处泉水以上,就可以按照提示申请奖励。
4.以申请时间为准,按照先到先得的原则选择奖励门票(已领完的门票有提示),审核通过后获取奖励,按照景区要求期限,预约使用门票,预约电话见页面提示。
5.奖品有三种:一是济南公园通游年票双人票(400份),适用范围为济南、淄博、东营、济宁、泰安、德州、聊城、滨州、菏泽九市市民;二是济南融创乐园单人票(200份);三是济南华谊兄弟电影小镇双人门票(
200份 )。奖品共800份,每人限领一份,选择后不可更换。奖励门票使用解释权归景区。
6.游客市民可按照自己设计的线路游泉,也可以参照8条推荐线路游泉。
7.使用游泉打卡小程序前请打开手机定位,并根据提示授权小程序定位权限。
8.可根据小程序地图显示寻找打卡位置,在地图标注点或泉水附近,点击刷新位置,均可打卡。
9.有任何问题可在微信公众号“历山尘”上留言,查看相应解答,对没有对应项的咨询留言,在工作时间内我们将尽快回复,小程序技术咨询电话17866605383,工作时间8:30-18:30。
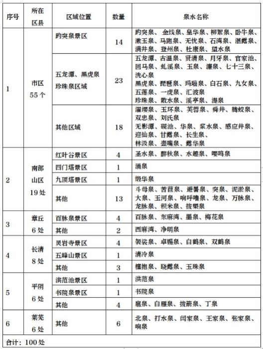
【打卡活动100处推荐泉水】
【游泉打卡活动推荐线路】
线路1“泉水老街游”:
珍珠泉大院(珍珠泉、散水泉、溪亭泉、濋泉)-王府池子(濯缨泉)-腾蛟泉-刘氏泉-芙蓉街(芙蓉泉)-红尚坊(玉环泉)-双忠泉
游百花洲、曲水亭街、府学文庙,品老城区老院美食私房菜,武岳庙把子肉。
线路2“名泉经典游”:
黑虎泉群(黑虎泉、琵琶泉、玛瑙泉等)-趵突泉景区(趵突泉、 金线泉、皇华泉等)-五龙潭景区(五龙潭、古温泉、贤清泉等)-大明湖(感应井泉)
游天下第一泉景区(趵突泉、五龙潭、大明湖)、泉城广场、乘船游护城河,品泉水宴,逛网红打卡地宽厚里、芙蓉街。
线路3“南山泉源游”:
斗母泉—大泉—红叶谷生态文化旅游区(圣水泉、嘤鸣泉等)—四门塔、涌泉竹林景区(涌泉)—九顶塔民族欢乐园(缎华泉)—苦苣泉、避暑泉—泥淤泉
游四门塔、九如山、红叶谷,露营打卡,看最美星空,品乡村清幽。
线路4“最美盘山路体验游”:
彩石镇玉河泉村(玉河泉、龙泉、响呼噜泉)—彩石街道万粮峪村(万脉泉、龙脉泉)—西营镇拔槊泉村(拔槊泉)—积米泉
走最美盘山公路,看最美风景,品农家饭,住民宿体验乡村生活。
线路5“百脉亲泉游”章丘:
百脉泉景区(百脉泉、东麻湾、墨泉、梅花泉)— 眼明泉公园(西麻湾、净明泉)
游章丘百脉泉、城子崖博物馆,吃黄家烤肉,看泉水绕城,感悟龙山文化。
线路6“古刹名泉游”长清:
玉珠泉 — 五峰山景区(清冷泉)— 晓露泉 — 灵岩寺景区(袈裟泉、卓锡泉、双鹤泉、白鹤泉)— 檀抱泉
游灵岩寺、五峰山,看千年古刹天下第一名塑,体验采摘乐趣,品乡村美食。
线路7“玫瑰泉乡游”平阴:
洪范池景区(洪范泉)— 书院泉景区(书院泉)—扈泉 — 白雁泉、拔箭泉 — 丁泉
游玫瑰湿地、芳蕾玫瑰田园综合体,登翠屏山,看阿胶制作,品玫瑰花香,体验最美乡村生活。
线路8“悬崖古村游”莱芜:
雪野湖-北泉、打水泉-卧云铺景区(闫家泉、王家泉、张家泉)- 响泉
游雪野美景、房干峡谷,观齐长城风采,看悬崖古村,品莱芜香肠,吃雪野鱼头、莱芜炒鸡。
【温馨小提示】
1.现在的疫情防控对游泉有要求吗?
有!要按照济南市疫情防控要求,进入公共场所必须扫码、测温、佩戴好口罩,并且“超过4天未做核酸检测人员”不得进入公共场所。
2.游泉有哪些注意事项?
安全第一!这是最重要的!泉水分布区域很大,无论是采用哪种交通工具前往,还是在泉水边体验,安全是最重要的。
3.怎么参与活动?
微信小程序搜索“游泉打卡”或关注济南市文化和旅游局官方微信号,点击菜单栏“粉丝福利”中“游泉打卡”,然后按照小程序里的提示,开始千泉之旅体验吧!
4.“游泉打卡”小程序如何打卡?
小程序里面有泉水介绍、线路介绍,先确定好泉水体验线路,在开始行动,最主要的是打卡的时候要把手机定位功能打开,要不然,无法点亮哦!
5.打卡72处泉水,对泉位置有具体要求吗?
济南泉水已达千余处,结合名泉分布及泉水游览的现实条件,在最新版名泉基础上去掉日月泉、白泉(不具备游览条件)后有70处名泉。考虑到部分泉水在收费景区内,我们又在实际探访的基础上,精心挑选、增加了30处泉水,共计推荐100处泉水。游客游览任意72处泉水并登录“游泉打卡”小程序打卡,就能申请赢得相应奖励。
6.会不会出现打不上卡的泉?
不会!我们对这100处泉水都进行定位,可使用“游泉打卡”小程序地图中的导航功能,到达泉水附近,只要手机有信号,打开手机定位,按照小程序提示点击刷新按钮,打卡即可。林汲泉、壶嘴泉、露华泉因为在佛峪里,泉水所在位置仅有移动信号,大家可在矿(gong)村佛峪停车场,龙洞风景区石碑位置进山,然后按照路牌标识进山寻泉体验打卡,一定注意安全!
7.一部手机可以多个用户登录参加活动获取领奖资格吗?
不可以!我们按照满足“三个一对应关系”(一部手机信息对应一个身份证号对应一个登录用户)来进行核查,不允许一部手机多用户登录,一个身份证号多部手机的情况,若审核发现有重复,仅允许使用“三个一对应关系”获得领奖资格,其余无效。
8.一个身份证号可以使用多部手机参加活动获取领奖资格吗?
不可以!我们按照满足“三个一对应关系”(一部手机信息对应一个身份证号对应一个登录用户)来进行核查,不允许一部手机多用户登录,一个身份证号多部手机的情况,若审核发现有重复,仅允许使用“三个一对应关系”获得领奖资格,其余无效。
9.每天对游泉打卡数量有限制吗?
没有限制,根据自己的安排进行体验游泉打卡!
10.这么多泉怎么游?
我们在小程序里面推荐了很多条泉水体验线路,可以跟着线路来体验泉水生活,感受城市魅力,也可自由选择出发点,自行设计线路游泉。
11.活动奖品都有啥?
奖品有三种:一是济南公园通游年票双人票(400份),适用范围为济南、淄博、东营、济宁、泰安、德州、聊城、滨州、菏泽九市市民;二是济南融创乐园单人票(200份);三是济南华谊兄弟电影小镇双人门票( 200份 )。奖品共800份,每人限领一份,选择后不可更换。奖励门票使用解释权归景区。
12.怎么参与奖励?
活动开始后,游泉打卡72处以上泉水的游客市民,填写申请奖励信息和申领奖品,以申请时间为准,按照先到先得的原则选择奖励门票(已领完的门票有提示),审核通过后获取奖励,按照景区要求期限,预约使用门票,预约电话见页面提示。
13.如何查看是否已经获取领奖资格?
在大家填写申请奖励信息后,会进行资格审核,在填写申请信息后第二天,在“我的”页面领奖资格信息里会看到是否获取领奖资格,若未获取资格,填写的奖品取消。
14.活动奖品如何领取?
获得领奖资格后,和所获奖品的景区联系,提前预约获取门票。
15.奖品景区门票如何使用?
按照景区预约要求,提前和景区联系,获得入园门票,再按照疫情防控要求,持票入园。
16.奖品数量有多少?
这次活动,奖品数量有限,按照填写申请领奖信息时间,审核无误后,先到先得,领完为止。
17.奖品种类可随意调换吗?
不能。按照奖品种类,结合自己喜好,只能选择一种,选好后,不能调换。
18.推荐的100处泉水都有哪些?
见上文第三部分介绍:打卡活动100处推荐泉水
19.推荐的8条游泉线路都有哪些?
见上文第四部分介绍:游泉打卡活动推荐线路
20.游泉打卡小程序
技术咨询:17866605383
微信咨询号:历山尘
咨询工作时间(8:30-18:30)
(来源: 舜网)
稿件由济南市委台港澳办提供
华夏经纬网版权所有